最新通知

当前位置: 首页 > 教务动态 > 最新通知 > 正文

关于项目化课程改造第二批A组人员测试工作安排的通知

来源:作者:发布时间:2013-04-03

各系(部)、处(室):

按照《BV伟德官方网站以能力为本位的项目化课程改革实施方案》(乐职院〔2012〕65号)文件要求,现对我院第二批A组及第一批未测评人员的测试工作安排如下:

一、测评对象

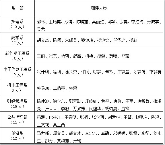
第二批A组人员、第一批未测评,共计75人,具体名单见下表:

二、工作进程安排

三、要求

1.请各系部组织教师认真学习关于《BV伟德官方网站以能力为本位的项目化课程改革实施方案》的补充规定(见附件1)及相关文件、学习资料。

2.系部拟定测评工作方案,于4月9日之前提交学院项目办。

3.教师在进行准备时以课程整体设计/讲教学单元评价表(见附件2)为指导,特别是公共基础课程、专业基础课程要立足专业,对接工作岗位与专业培养目标,体现项目化课改“6+2”原则。

附件1:关于《BV伟德官方网站以能力为本位的项目化课程改革实施方案》的补充规定

附件2:课程整体设计/讲教学单元评价表

学院项目办

二〇一三年四月三日


地址:四川省乐山市市中区青江路中段1336号

学历证明电话:0833-2273202

实习监督咨询:0833-2274245