近日,四川省首届铸牢中华民族共同体意识“名师金课”评选结果重磅揭晓,BV伟德官方网站教师团队表现亮眼,一举斩获三项大奖!

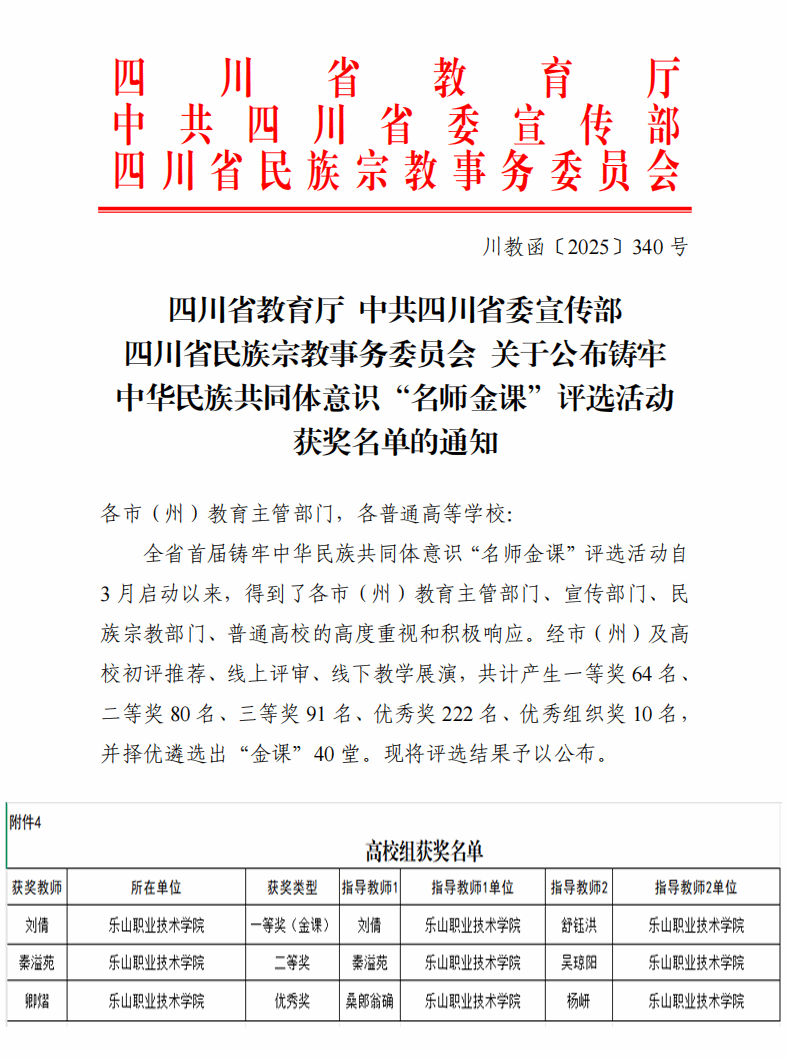
刘倩、舒钰洪团队的《绿叶子·金路子·石榴籽:老鹰茶共富链上的“铸牢密码”》荣获一等奖(金课),并成功入选省级“金课”;秦溢苑、吴琼阳团队的《同心路上石榴红——铸牢中华民族共同体意识的团结印记与时代传承》获二等奖;卿熠、桑郎翁确、杨岍团队的《竹麻号子“一领众和”里的力量交响与时代回响》获优秀奖。
本次评选活动由四川省教育厅、省委宣传部、省民族宗教事务委员会联合举办,以“赛课赋能·铸牢中华民族共同体意识”为核心目标,自今年3月启动以来,吸引了全省高校及21个市(州)中小学的1747堂课程参与。经过专家严格评审,240堂课程晋级省级决赛,最终分段评选出省级“金课”各10堂。伟德官网从校赛推选的4门课程中脱颖而出,在强手如林的省级赛场斩获佳绩,充分彰显了学校在推动中华民族共同体意识教育融入课堂教学的扎实成效。
荣誉的背后,是全校上下的同心协力。备赛过程中,学校党委高度重视,分管校领导全程指导;党委统战部统筹后勤保障,教务处协调专家打磨课程;马克思主义学院、素质教育学院积极组织骨干教师参与,通过多轮精细打磨,不断优化课程架构、充实教学内容。参赛教师们凭借深厚的理论素养、新颖的教学设计与鲜活的课堂呈现,最终在省级赛场上脱颖而出。学校将进一步推动铸牢中华民族共同体意识教育与日常教学深度融合,为培养具有共同体意识和民族责任感的新时代人才贡献乐职力量。
编辑:校融媒体中心 彭嘉洲
编审:朱子琴
审核:钟翼