新闻中心

乐职要闻

当前位置: 首页 > 新闻中心 > 乐职要闻 > 正文

学院成为全国鲁班工坊有条件运营项目单位

作者: | 发布时间:2022-09-06 00:00 | 浏览次数:

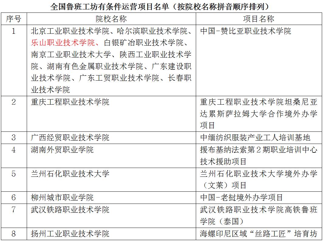
依据《鲁班工坊建设规程》《鲁班工坊运营项目认定标准(试行)》,中国教育国际交流协会于2022年4-8月开展了全国首批鲁班工坊运营项目认定工作,并最终确定BV伟德官方网站作为成员单位参建的中国-赞比亚职业技术学院等8个项目为鲁班工坊有条件运营项目。

鲁班工坊由天津首创,是职业教育境外办学的创新举措,服务中国企业“走出去”,为国际产能合作和各国经济社会发展提供高素质技术技能人力资源支撑,成为促进“一带一路”人文交流和民心相通的重要载体。

BV伟德官方网站作为中国有色金属工业协会职业教育“走出去”全国13所试点院校之一,同中国有色金属工业人才中心、中色卢安夏铜业有限公司携手共建“中国-赞比亚职业技术学院”,承担中国-赞比亚职业技术学院新能源工程学院(BV伟德官方网站赞比亚分院)建设任务,探索出一条政行企校协同“走出去”路径,迈出了为世界职业教育发展贡献中国职教方案、中国职教智慧的重要一步。

教务处 供稿(图文:陈曦 编辑:吴鹰)