关于开展2025年度四川高校优秀大学生
暑期海外交流项目的通知
为贯彻落实党的二十大精神,持续深化拓展与世界各国在教育领域的互利合作和交流互鉴,向青年人才提供开拓国际视野、 提升专业能力、参与对外交流的机会,四川省教育对外交流中心 (以下简称“中心”)将开展 2025 年度四川高校优秀大学生暑期海外交流项目(以下简称“项目”),现将有关事项通知如下。
一、项目团组
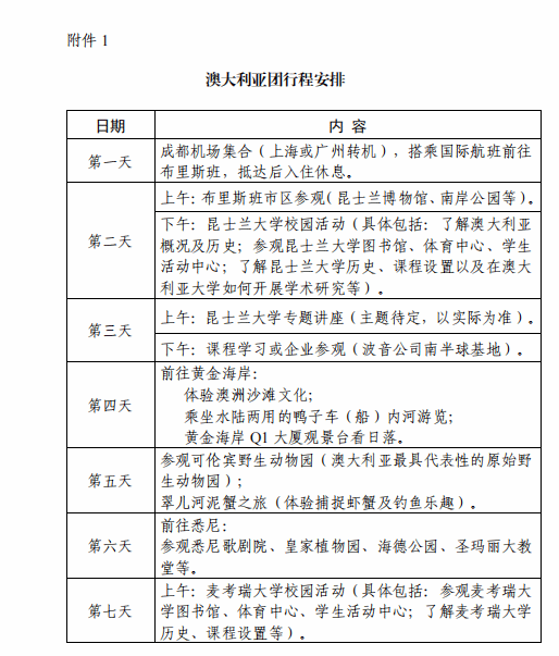
(一)澳大利亚团;
(二)新加坡南洋理工大学一团(通识课程);
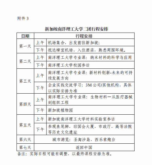
(三)新加坡南洋理工大学二团(材料学方向);
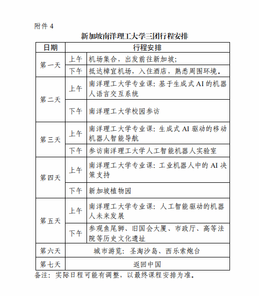
(四)新加坡南洋理工大学三团(人工智能方向);
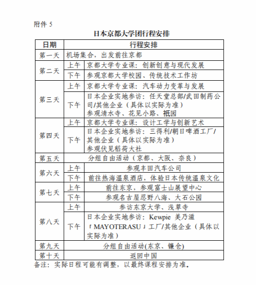
(五)日本京都大学团;
日程安排详见附件。
二、选派对象
伟德官网全日制在校学生,且应符合下列基本条件:
(一)热爱祖国,遵纪守法,品学兼优,身心健康;
(二)学习成绩优异,具备良好的学科基础知识和专业发展
潜力;
(三)具有良好的外语沟通能力;
(四)具备较强的独立学习和生活能力。
三、项目安排
(一)时间(暂定)
澳大利亚团:2025 年 7 到 8 月出发,共 11 天;
新加坡团:
新加坡南洋理工大学(一团):
2025 年 7 月中下旬出发,共 7 天;
新加坡南洋理工大学(二、三团):
2025 年 7 月 14 日出发, 共 7 天;
日本京都大学团:2025 年 7 月 14 日出发,共 10 天。
(二)组织管理
海外交流团组实行统一组织、集中管理。活动期间,学生将分别进入澳大利亚昆士兰大学、澳大利亚麦考瑞大学、新加坡南洋理工大学、日本京都大学等海外高校参加专题讲座或参观学习。
四、项目费用
(一)澳大利亚团:28800 元/人,包含:课程费、境外保险
费、在外期间的住宿、用餐、交通以及相关活动费用。
(二)新加坡南洋理工大学(一团):16600 元/人,包含:
课程费、境外保险费、在外期间的住宿、三餐、交通以及相关活动费用。
(三)新加坡南洋理工大学(二、三团):16600 元/人,包
含:课程费、住宿费、早餐、相关活动费用、交通、境外保险费等。
(四)日本京都大学团:16600 元/人,包含:课程费、住宿
费、酒店早餐、一次温泉晚餐(自助餐形式)、活动费、行程内交通费、境外意外保险费。
(五)上述三团费用均不包括:国际往返机票、签证费、个人消费以及因个人疏忽、违章或违法引起的损失赔偿及相关费
用。
五、报名流程
(一)2025 年 3月31日前,在学生自愿申请、家长同意、二级学院知晓的基础上,填报《优秀大学生海外研学项目报名表》由二级学院盖章后纸质版和电子版交行政楼218国合处。
(二)2025 年 4 月 18 日前,将联系报名学生,完成协议签订并启动出访手续办理。
(三)2025 年 6 月 14 日前,完成签证、保险、机票等办理
事项。
(四)2025 年 7 月 10 日前,开展行前培训。
(五)2025 年 7 月,启程出发。
七、联系方式
王老师、苏老师,0833-2273011
邮 箱:lszy_gjc@163.com
BV伟德官方网站国合处
2025年3月17日
附件:
1.澳大利亚项目行程安排
2.新加坡南洋理工大学一团行程安排
3.新加坡南洋理工大学二团行程安排
4.新加坡南洋理工大学三团行程安排
5.日本京都大学项目行程安排
6.优秀大学生海外研学项目报名表https://kdocs.cn/l/coBA63uLmlQo




