BV伟德官方网站
网站首页
处室介绍
处室公告
处室文件
处室新闻
教代会
组织机构
教代会制度
提案表及流程
提案工作
网站首页
处室介绍
处室公告
处室文件
处室新闻
教代会
组织机构
教代会制度
提案表及流程
提案工作
处室公告
处室公告
当前位置:
网站首页
/
处室公告
/
正文
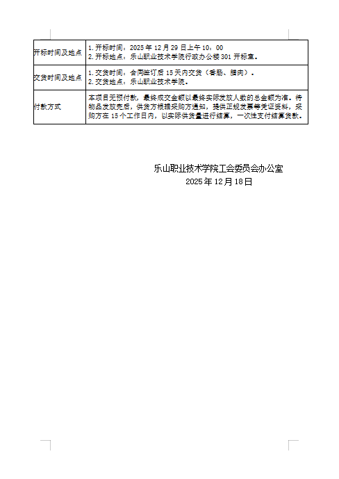
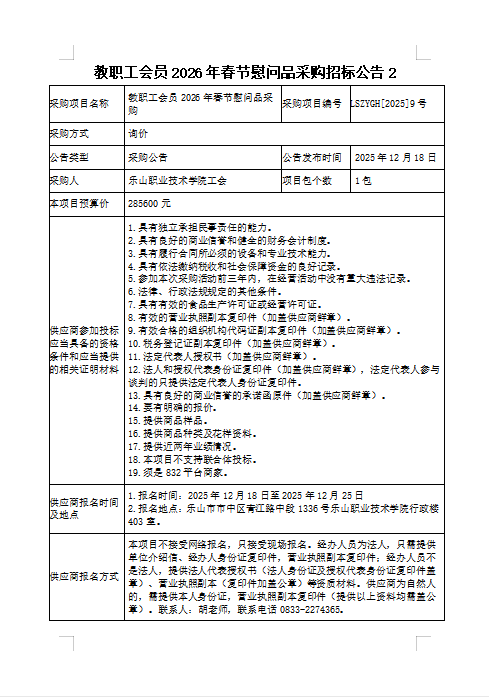
教职工会员2026年春节慰问品采购招标公告2
发布日期:2025-12-18
浏览量:
上一条:
教职工会员2026年春节慰问品采购招标结果公告
下一条:
BV伟德官方网站工会采购招标流标公告